Instance Verification Kit (IVK)
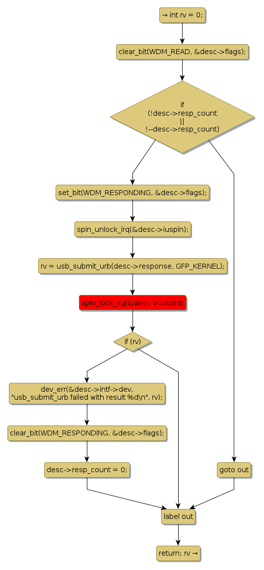
spin lock @ [10213+29+/linux-3.19-rc1/drivers/usb/class/cdc-wdm.c]
Instance Signature: iuspin
|
The Matching Pair Graph:
|
|
Function Name
|
Control Flow Graph (CFG)
|
Events Flow Graph (EFG)
|
Source Correspondence
|
|
clear_wdm_read_flag
|
|
|
[9871+19+/linux-3.19-rc1/drivers/usb/class/cdc-wdm.c]
|
|
wdm_read
|
|
|
[10495+8+/linux-3.19-rc1/drivers/usb/class/cdc-wdm.c]
|